Mu-stage headphone amplifier with type '27 triode and 7788 pentode
Because
of the well succeeded SE-headphone amplifier
I wondered what the difference would be in listening to an electrolytic capacitor
in stead of an output transformer. The pro's of a Single Ended amplifier are
as many as the cons so I decided to build a headphone amplifier using an electrolytic
as output device as well... When you're looking for headphone amplifiers out
on the web, you'll quickly end up at Headwize,
where almost everything about headphones can be found. One thing I noticed is
that often two or more triodes are used with the last stage as cathode follower.
Sometimes these last triode is parallelled to increase gm and decrease Rp...
The output impedance is determined by the tube's gm, being 1/gm.. If you take
a triode with a gm of 25mA/V you'll get a output impedance of about 40ohms.
This means that if a 32ohm headphone is to be used, a very steep tube is to
be used as well. I thought: Why not use a penthode? There are more penthodes
with a high gm available at affordable prices than triodes!
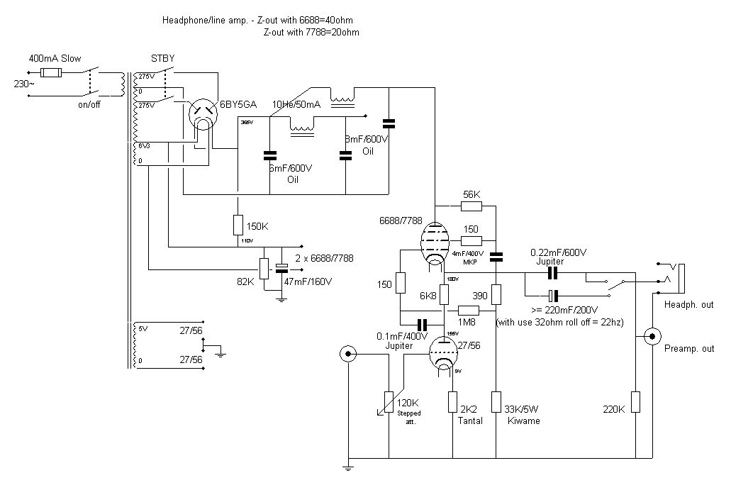
The
plan: If using a penthode as cathode follower why not use the mu-stage? This
stage combines a triode and a penthode in which the penthode will provide in
a optimum load for the triode. This penthode is connected as cathode follower
and if using a high gm tube, will have very low output impedance whilst giving
the triode his full mu! This way a very good sounding triode can be used without
being forced to use one with a high gm.. If a 32ohm headphone is driven through
an output capacitor, this capacitor has to be 220mF minimum which will give
a roll of of about 22HZ at -3dB.. This means an electrolytic is to be used here.
Mostly you'll see this electrolytic being parallelled by a low value paper-in-oil
or something else exotic. These values drift between 0.1mF and 1mF. Seeing this
I thought of making the electrolytic "switchable", so this amp could
be as good a preamp as a headphone amp!
Testing:
I set up a breadbord to test this design. I had all parts available so it didn't
take long to get it playing. As triode I chose the 27, a very good sounding
indirectly heated american medium mu triode. To provide in a low output impedance
I chose the 7788 (gm=50!). As output electrolytic I started out with 100mF parallelled
with 1mf Oil. I know, not even close to the desired 220mF but it gave me the
opportunity to test the lay-out etc. The filaments of the 27's are connected
in series to keep the current acceptable and are AC heated. As rectifier I chose
the 6BY5GA, a double diode or damper which also can be used as fullwave rectifier.
It has a filament of 6V3, is indirectly heated and that made it easy to "lift"
from ground and use it also for the 7788. The powersupply can be kept as simple
as possible: 6mF/Oil - 10He - 8mF/Oil for each channel, without hearing any
ripple! This can be done because the penthode section of the mu-stage provides
in an enormous decoupling from the powersupply! I also swapped the 27 for the
56 and 7788 for the 6688 without any problems...
The
sound: Wow! From reading articles I suspected that using an electrolytic couldn't
be that disastrous, and right they are! Very clean sound, tight bass and nicer:
this all can be "tuned" by swapping the parallell oil to your liking!
I tried up to 1000mF alectrolytic, but came to the conclusion that a 220mF is
more than sufficient when driving 32ohm headphones (that is: my Philips SBC
HP890).. Is it better than the SE headphone amp? No, not better! They both have
their own benefits but one thing's for sure: the mu-stage is more versatile!
I will make a nice enclosure for this pre-amp, all to be followed here! You
can look at the
schematic here.
_______________
